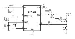
MP1474 | High Efficiency, 2A, 16V, 500kHz Sync Step-Down Converter with ...

MP1474 | High Efficiency, 2A, 16V, 500kHz Sync Step-Down Converter with ...