Реле холодильника — схема подключения и как про...
Схема подключения реле компрессора холодильника...
Реле 110 В 220 В 1/3HP реле защиты от перегрузк...
Схема подключения реле холодильника стинол
Реле для компрессора холодильника Stinol пуско-...
Пусковое реле холодильника: принцип работы, зам...
Купить реле для холодильника. Пусковое реле для...
Реле пускозащитное РКТ-2 компрессора для холоди...
Какое пусковое реле можно поставить на холодиль...
Реле для холодильника "Stinol", "Danfos"
Купить тепловое реле холодильника Индезит, Стин...
Реле тепловое с термовыключателем (2-х концевое...
Реле для холодильника BEKO, STINOL, БИРЮСА (QP3...
Уплотнитель для холодильной камеры холодильника...
Как снять реле с холодильника стинол: типовые п...
Принцип работы реле холодильника стинол
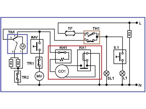
Электрическая схема подключения холодильника
Пусковое реле для холодильника Стинол с тепловы...
Замена пускового реле холодильника стинол
Тепловое реле (предохранитель) для холодильника...
Пускозащитное реле холодильника стинол: Замена ...
Электрическая схема холодильника стинол 110 с ц...
Реле для холодильника стинол | Festima.Ru - Мон...
Реле пускозащитное РКТ-3 компрессора для холоди...
Реле для компрессора холодильника Stinol пусков...
Пусковое реле для холодильника Indesit (Индезит...
Реле пускозащитное для холодильника"Stinol","Za...
Датчик-реле температуры (термовыключатель) ПТР-...