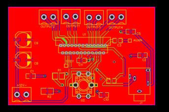
TOSHIBA TB2929AHQ(O) 45wx4 - OSHWLab

TOSHIBA TB2929AHQ(O) 45wx4 - OSHWLab